• 疫情近来结束了吗/疫情今年结束吗

    疫情还有多久才结束啊?国家卫健委专家梁万年表示,近来疫情防控已取得阶段性成效,看到胜利曙光,但尚未到达彻底战胜疫情的终点,疫情结束时间无法简单预判,需综合病毒变异、疾病特征、卫生系统能力、防控措施等多方面因素达到平衡状态后才能实现。疫情完...

    2026-03-17
    40
  • 上海疫情企业贷/上海企业疫情补贴政策

    疫情期间中小微企业如何应对”资金荒“(2)〖壹〗、疫情期间中小微企业可通过积极利用政策支持、优化内部资金管理、拓展融资渠道等方式应对“资金荒”。具体如下:积极利用政府出台的各项扶持政策从中央到地方一季度全国各级政府出台了财政、税收、金融、...

    2026-03-17
    42
  • 天猫快递疫情(天猫超市疫情送达)

    2020年快递都不送货上门了吗〖壹〗、020年并非所有快递都不送货上门。具体情况如下:部分快递仍提供送货上门服务:德邦、顺丰、京东等快递公司在2020年仍提供送货上门服务。部分快递受疫情影响不送货上门:受疫情影响,很多小区采取严格管控手段...

    2026-03-17
    38
  • 固镇有疫情吗/固镇县疫情紧急通知

    安徽省蚌埠市固镇县疫情严重吗不严重。根据安徽省人民政府官方网站发布的疫情防控报告查询可知安徽省蚌埠市固镇县疫情不严重。安徽,简称“皖”,省会合肥。是中华人民共和国省级行政区。其省名取当时安庆、徽州两府首字合成。疫情原因。通过查询相关公开信...

    2026-03-17
    40
  • 武汉几号有疫情/武汉这次疫情几号开始的

    疫情开始时间是几月几日在哪里发现的疫情开始时间是2019年12月,最早病例可追溯至12月1日或8日,最早发现地点为中国湖北省武汉市。疫情起始时间的科学溯源根据世界卫生组织(WHO)及中国官方发布的流行病学调查报告,新冠疫情的早期病例集中出...

    2026-03-17
    40
  • 疫情美国死亡19/疫情美国死亡一百万

    21个国家的疫苗接种率和新冠死亡率,美国排名倒数第一在21个国家的疫苗接种率与新冠死亡率对比中,美国新冠死亡率排名倒数第一,且其国内不同接种率州组死亡率差异显著,若匹配更优死亡率可避免大量死亡。具体分析如下:美国整体新冠死亡情况在De...

    2026-03-17
    45
  • 供水疫情防控/水务疫情防控

    疫情关键时期,水厂如何安全优质供水?在疫情关键时期,水厂可通过以下措施实现安全优质供水:强化消毒工艺,保障管网水余氯量确保消毒环节正常运行,维持足够的消毒剂浓度和接触时间(CT值),以实现充分消毒效果。根据《生活饮用水卫生标准(GB57...

    2026-03-17
    43
  • 【铁力市疫情,铁力市最新疫情】

    【党旗飘扬】党组织,积极分子袁一尘向您汇报!〖壹〗、袁一尘作为入党积极分子,在疫情防控期间坚守铁路职工换乘隔离点,承担多项工作,以实际行动向党组织靠拢,展现了责任担当与奉献精神。临危受命,奔赴抗疫一线2月6日,铁力市疫情防控指挥部设立柏达...

    2026-03-17
    44
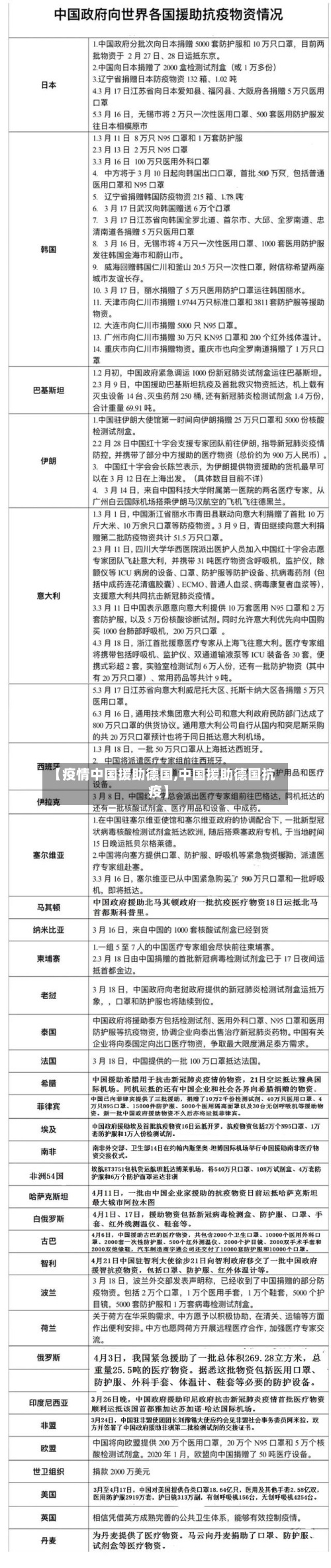
  • 【疫情中国援助德国,中国援助德国抗疫】

    德国重灾区长官紧急求援中国,请求援助防护设备德国海因斯贝格县县长史蒂芬·普施于当地时间3月23日发表公开信,紧急请求中国援助防护设备,并希望与中国医生进行抗疫经验交流。具体内容如下:防护物资短缺普施在信中指出,海因斯贝格县的医院近来难以获...

    2026-03-17
    43
  • 【封开罗董疫情,广东省肇庆市封开县罗董镇】

    肇庆特产方便带走的肇庆前十必买特产包括:裹蒸粽、肇实、端砚、四会玉器、广宁绿玉、德庆贡柑、封开杏花鸡、怀集燕窝、高要巴戟以及广绿玉。首先,裹蒸粽是肇庆的特色美食,以糯米为主料,口感软糯,香气四溢,是游客必尝的小吃。肇实则是一种营养丰富的食...

    2026-03-17
    42